MAX6675 单片机
STM32F103C8T6
单片机与MAX6675是如何去实现测温功能的?
回帖(1)
2021-12-15 11:14:53
关于STM32F103C8T6单片机与MAX6675测温,4位数码管显示温度的,MAX485通讯,ADC采集电压识别从机地址的文章。
在淘宝上卖的STM32F103C8T6的最小单片机系统,依据引脚画的引脚图,在淘宝上买的最小系统图的硬件上,PC13下拉一个LED灯接地,在编写程序时,可以做一个一秒钟闪烁的灯,来显示程序的运行与中断,如果灯一直闪烁则表明程序一直在运行,如果灯一直亮或者一直灭则表明死程序了,
将PA1引脚与13个电阻相连,在程序中将PA1引脚设为ADC1采集电压,其中R16 不接电阻,手动焊接GND与前面任何一个电阻一侧,通过单片机测量电压,将从机分为01-12,12个地址为,用于发送数据时识别出哪一个从机发送,
U2图为max485引脚图加接线图,由单片机引脚定义可知,PA9设置为usart_tx与DI相连,PA10设置为usart_rx与RO相连。图上将PA8与/RE和DE相连,注:/RE表示当2引脚输入为低电平的时候,MAX485为接受器,DE表示当3引脚输入为高电平时,MAX485为发送器。所以将2,3引脚相连PA8,当需要发送数据时,将PA8引脚设置为高电平,此时2引脚也为高电平,认为无效输入,当需要接收数据时,将PA8设置为低电平,此时3引脚也为低电平,认为是无效输入,至于神魔时候接受,什么时候发送,需要在程序里设置。
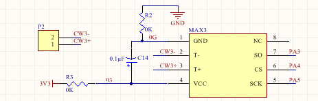
MAX3为画的MAX6675测温芯片的引脚接线图,2和3号引脚分别接热电偶的正负极,1号引脚接0欧姆电阻接地,4号引脚与0欧姆接入3.3v,让模拟信号与数字信号分开,5,6,7引脚分别接3个GPIO引脚,查询MAX6675芯片资料可知,数据采集模式为SPI模式采集,而这里我选择普通GPIO引脚,是因为我选择利用引脚变换来模拟SPI模式采集。程序中详细解释,
F1为我画的四位数码管引脚定义接线图,我使用的是4位共阳极数码管,6,8,9,12位阳极,其他引脚下拉电阻接入低电位GPIO引脚,例如设置PB8高电位,PB7低电位,则第一位a亮;如此来实现数字点亮;
关于STM32F103C8T6单片机与MAX6675测温,4位数码管显示温度的,MAX485通讯,ADC采集电压识别从机地址的文章。
在淘宝上卖的STM32F103C8T6的最小单片机系统,依据引脚画的引脚图,在淘宝上买的最小系统图的硬件上,PC13下拉一个LED灯接地,在编写程序时,可以做一个一秒钟闪烁的灯,来显示程序的运行与中断,如果灯一直闪烁则表明程序一直在运行,如果灯一直亮或者一直灭则表明死程序了,
将PA1引脚与13个电阻相连,在程序中将PA1引脚设为ADC1采集电压,其中R16 不接电阻,手动焊接GND与前面任何一个电阻一侧,通过单片机测量电压,将从机分为01-12,12个地址为,用于发送数据时识别出哪一个从机发送,
U2图为max485引脚图加接线图,由单片机引脚定义可知,PA9设置为usart_tx与DI相连,PA10设置为usart_rx与RO相连。图上将PA8与/RE和DE相连,注:/RE表示当2引脚输入为低电平的时候,MAX485为接受器,DE表示当3引脚输入为高电平时,MAX485为发送器。所以将2,3引脚相连PA8,当需要发送数据时,将PA8引脚设置为高电平,此时2引脚也为高电平,认为无效输入,当需要接收数据时,将PA8设置为低电平,此时3引脚也为低电平,认为是无效输入,至于神魔时候接受,什么时候发送,需要在程序里设置。
MAX3为画的MAX6675测温芯片的引脚接线图,2和3号引脚分别接热电偶的正负极,1号引脚接0欧姆电阻接地,4号引脚与0欧姆接入3.3v,让模拟信号与数字信号分开,5,6,7引脚分别接3个GPIO引脚,查询MAX6675芯片资料可知,数据采集模式为SPI模式采集,而这里我选择普通GPIO引脚,是因为我选择利用引脚变换来模拟SPI模式采集。程序中详细解释,
F1为我画的四位数码管引脚定义接线图,我使用的是4位共阳极数码管,6,8,9,12位阳极,其他引脚下拉电阻接入低电位GPIO引脚,例如设置PB8高电位,PB7低电位,则第一位a亮;如此来实现数字点亮;
举报
更多回帖