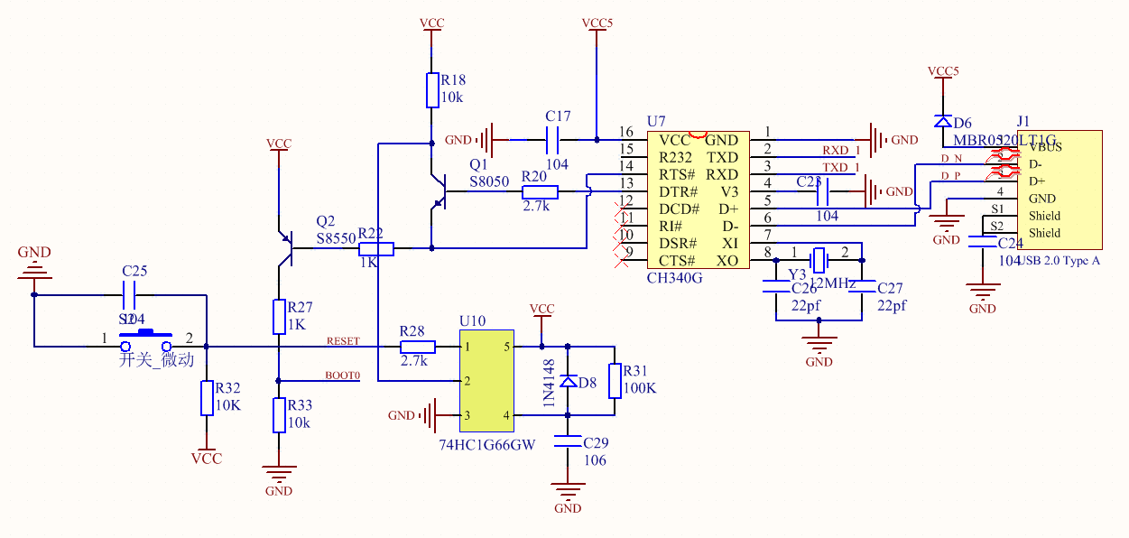
您好,我使用CH340G制作了一键下载
电路,MCU是
STM32,这个电路之前有验证过是可以工作的,只是突然有一块板子不正常,检查后发现是
单片机BOOT0引脚电平不正确,有2.8V左右,然后我更换了一片CH340,上电之后发现正常了,结果我手动按钮复位一下,又不正常了,,我再换,一样的表现,然后我将R22去掉,测量损坏的芯片RTS引脚输出是低电平0v。
再后来我将Q1也去掉,测量DTR发现也是低电平,上午已经烧了五六个芯片了,想请您帮忙分析一下可能是哪里出现了什么样的问题才会导致我一按复位按钮就会烧ch340芯片呀?
如果不能帮忙分析的话能告知我RTS DTR这两个引脚是推挽输出的吗?
检查的时候一直没有连接电脑,也就是说ch340没有连接电脑,板上有5v输出给ch340供电。
