前言
NRF24L01是一款工作在2.4~2.5Ghz世界通用ISM频段的单元无线收发器芯片。无线收发器包括:频率发生器、增强型SchockBurst模式控制器、功率放大器、晶体振荡器、调制器、解调器。输出功率、频道选择和协议的设置可通过SPI接口进行设置
电流消耗极低:工作在发射模式下发射功率为-6dBMm时电流消耗9mA,接收模式时为12.3mA。掉电模式和待机模式下电流消耗更低。
一、特性和引脚分布
1.参考数据
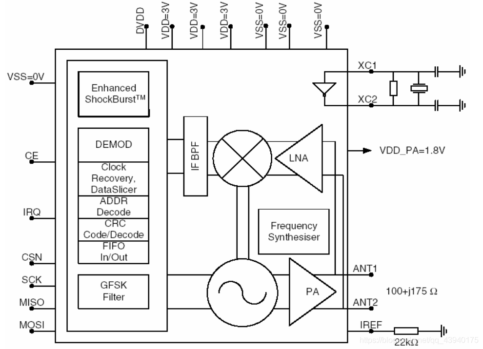
2.结构框图
3.引脚及其功能
二、SPI指令及寄存器地址
1.SPI指令
初始化操作指令
#define NRF_READ_REG 0x00 //读配置寄存器,低5位为寄存器地址
#define NRF_WRITE_REG 0x20 //写配置寄存器,低5位为寄存器地址
#define RD_RX_PLOAD 0x61 //读RX有效数据,1~32字节
#define WR_TX_PLOAD 0xA0 //写TX有效数据,1~32字节
#define FLUSH_TX 0xE1 //清除TX FIFO寄存器.发射模式下用
#define FLUSH_RX 0xE2 //清除RX FIFO寄存器.接收模式下用
#define REUSE_TX_PL 0xE3 //重新使用上一包数据,CE为高,数据包被不断发送.
#define NOP 0xFF //空操作,可以用来读状态寄存器
2.寄存器地址
代码如下(示例):
#define CONFIG 0x00 //配置寄存器地址;bit0:1接收模式,0发射模式;bit1:电选择;bit2:CRC模式;
//bit3:CRC使能;bit4:中断MAX_RT(达到最大重发次数中断)使能;
//bit5:中断TX_DS使能;bit6:中断RX_DR使能
#define EN_AA 0x01 //使能自动应答功能 bit0~5,对应通道0~5
#define EN_RXADDR 0x02 //接收地址允许,bit0~5,对应通道0~5
#define SETUP_AW 0x03 //设置地址宽度(所有数据通道):bit1,0:00,3字节;01,4字节;02,5字节;
#define SETUP_RETR 0x04 //建立自动重发;bit3:0,自动重发计数器;bit7:4,自动重发延时 250*x+86us
#define RF_CH 0x05 //RF通道,bit6:0,工作通道频率;
#define RF_SETUP 0x06 //RF寄存器;bit3:传输速率(0:1Mbps,1:2Mbps);bit2:1,发射功率;bit0:低噪声放大器增益
#define STATUS 0x07 //状态寄存器;bit0:TX FIFO满标志;bit3:1,接收数据通道号(最大:6);bit4,达到最多次重发
//bit5:数据发送完成中断;bit6:接收数据中断;
#define MAX_TX 0x10 //达到最大发送次数中断
#define TX_OK 0x20 //TX发送完成中断
#define RX_OK 0x40 //接收到数据中断
#define OBSERVE_TX 0x08 //发送检测寄存器,bit7:4,数据包丢失计数器;bit3:0,重发计数器
#define CD 0x09 //载波检测寄存器,bit0,载波检测;
#define RX_ADDR_P0 0x0A //数据通道0接收地址,最大长度5个字节,低字节在前
#define RX_ADDR_P1 0x0B //数据通道1接收地址,最大长度5个字节,低字节在前
#define RX_ADDR_P2 0x0C //数据通道2接收地址,最低字节可设置,高字节,必须同RX_ADDR_P1[39:8]相等;
#define RX_ADDR_P3 0x0D //数据通道3接收地址,最低字节可设置,高字节,必须同RX_ADDR_P1[39:8]相等;
#define RX_ADDR_P4 0x0E //数据通道4接收地址,最低字节可设置,高字节,必须同RX_ADDR_P1[39:8]相等;
#define RX_ADDR_P5 0x0F //数据通道5接收地址,最低字节可设置,高字节,必须同RX_ADDR_P1[39:8]相等;
#define TX_ADDR 0x10 //发送地址(低字节在前),ShockBurstTM模式下,RX_ADDR_P0与此地址相等
#define RX_PW_P0 0x11 //接收数据通道0有效数据宽度(1~32字节),设置为0则非法
#define RX_PW_P1 0x12 //接收数据通道1有效数据宽度(1~32字节),设置为0则非法
#define RX_PW_P2 0x13 //接收数据通道2有效数据宽度(1~32字节),设置为0则非法
#define RX_PW_P3 0x14 //接收数据通道3有效数据宽度(1~32字节),设置为0则非法
#define RX_PW_P4 0x15 //接收数据通道4有效数据宽度(1~32字节),设置为0则非法
#define RX_PW_P5 0x16 //接收数据通道5有效数据宽度(1~32字节),设置为0则非法
#define NRF_FIFO_STATUS 0x17 //FIFO状态寄存器;bit0,RX FIFO寄存器空标志;bit1,RX FIFO满标志;bit2,3,保留
//bit4,TX FIFO空标志;bit5,TX FIFO满标志;bit6,1,循环发送上一数据包.0,不循环;
3.定义数据发送和接收宽度
#define TX_ADR_WIDTH 5 //5字节的地址宽度
#define RX_ADR_WIDTH 5 //5字节的地址宽度
#define TX_PLOAD_WIDTH 32 //32字节的用户数据宽度
#define RX_PLOAD_WIDTH 32 //32字节的用户数据宽度
三、基本的用户自定义函数
这部分函数具体做什么的放后面讲
void NRF24L01_Init(void); //NRF24L01初始化
void NRF24L01_RX_Mode(void); //配置接收模式
void NRF24L01_TX_Mode(void); //配置发送模式
uint8_t NRF24L01_Write_Buf(uint8_t reg, uint8_t *pBuf, uint8_t,len); //写数据区
uint8_t NRF24L01_Read_Buf(uint8_t reg, uint8_t *pBuf, uint8_t len); //读数据区
uint8_t NRF24L01_Read_Reg(uint8_t reg); //读寄存器
uint8_t NRF24L01_Write_Reg(uint8_t reg, uint8_t value); //写寄存器
uint8_t NRF24L01_Check(void); //检查24L01是否存在
uint8_t NRF24L01_TxPacket(uint8_t *txbuf); //发送一个包的数据
uint8_t NRF24L01_RxPacket(uint8_t *rxbuf); //接收一个包的数据
void NRF_LowPower_Mode(void);
reg:寄存器地址
*pBuf:数据指针
len:数据长度
value:写入寄存器的值
*txbuf要发送的数据的指针
*rxbuf接收到的数据的指针
四、硬件部分
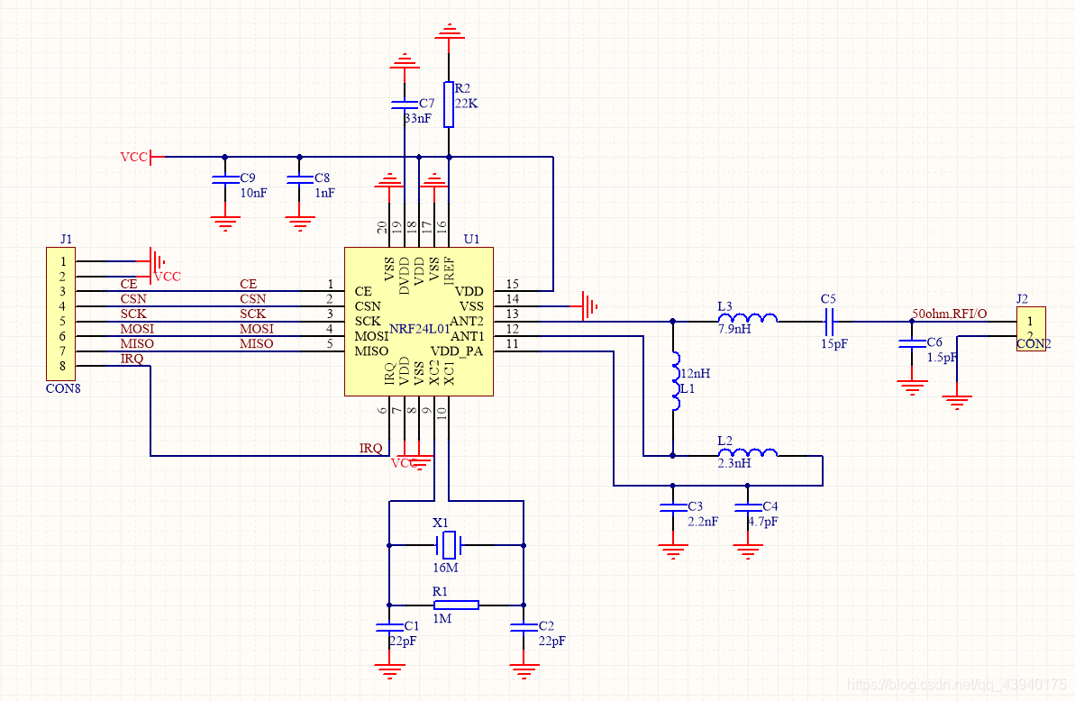
1.原理图
来自官方文档
引出了CE、CSN、SCK、MOSI、MISO、IRQ、VDD、GND
右边RFI/O接天线(天线部分要做净空)
2.模块引脚定义
总结
以上内容简述了SPI指令的种类及其初始化,寄存器及其地址,需要用户自定义的函数介绍,原理图和模块引脚图,下一篇再具体说说每个函数的功能,以及怎么让模块运行起来。
前言
NRF24L01是一款工作在2.4~2.5Ghz世界通用ISM频段的单元无线收发器芯片。无线收发器包括:频率发生器、增强型SchockBurst模式控制器、功率放大器、晶体振荡器、调制器、解调器。输出功率、频道选择和协议的设置可通过SPI接口进行设置
电流消耗极低:工作在发射模式下发射功率为-6dBMm时电流消耗9mA,接收模式时为12.3mA。掉电模式和待机模式下电流消耗更低。
一、特性和引脚分布
1.参考数据
2.结构框图
3.引脚及其功能
二、SPI指令及寄存器地址
1.SPI指令
初始化操作指令
#define NRF_READ_REG 0x00 //读配置寄存器,低5位为寄存器地址
#define NRF_WRITE_REG 0x20 //写配置寄存器,低5位为寄存器地址
#define RD_RX_PLOAD 0x61 //读RX有效数据,1~32字节
#define WR_TX_PLOAD 0xA0 //写TX有效数据,1~32字节
#define FLUSH_TX 0xE1 //清除TX FIFO寄存器.发射模式下用
#define FLUSH_RX 0xE2 //清除RX FIFO寄存器.接收模式下用
#define REUSE_TX_PL 0xE3 //重新使用上一包数据,CE为高,数据包被不断发送.
#define NOP 0xFF //空操作,可以用来读状态寄存器
2.寄存器地址
代码如下(示例):
#define CONFIG 0x00 //配置寄存器地址;bit0:1接收模式,0发射模式;bit1:电选择;bit2:CRC模式;
//bit3:CRC使能;bit4:中断MAX_RT(达到最大重发次数中断)使能;
//bit5:中断TX_DS使能;bit6:中断RX_DR使能
#define EN_AA 0x01 //使能自动应答功能 bit0~5,对应通道0~5
#define EN_RXADDR 0x02 //接收地址允许,bit0~5,对应通道0~5
#define SETUP_AW 0x03 //设置地址宽度(所有数据通道):bit1,0:00,3字节;01,4字节;02,5字节;
#define SETUP_RETR 0x04 //建立自动重发;bit3:0,自动重发计数器;bit7:4,自动重发延时 250*x+86us
#define RF_CH 0x05 //RF通道,bit6:0,工作通道频率;
#define RF_SETUP 0x06 //RF寄存器;bit3:传输速率(0:1Mbps,1:2Mbps);bit2:1,发射功率;bit0:低噪声放大器增益
#define STATUS 0x07 //状态寄存器;bit0:TX FIFO满标志;bit3:1,接收数据通道号(最大:6);bit4,达到最多次重发
//bit5:数据发送完成中断;bit6:接收数据中断;
#define MAX_TX 0x10 //达到最大发送次数中断
#define TX_OK 0x20 //TX发送完成中断
#define RX_OK 0x40 //接收到数据中断
#define OBSERVE_TX 0x08 //发送检测寄存器,bit7:4,数据包丢失计数器;bit3:0,重发计数器
#define CD 0x09 //载波检测寄存器,bit0,载波检测;
#define RX_ADDR_P0 0x0A //数据通道0接收地址,最大长度5个字节,低字节在前
#define RX_ADDR_P1 0x0B //数据通道1接收地址,最大长度5个字节,低字节在前
#define RX_ADDR_P2 0x0C //数据通道2接收地址,最低字节可设置,高字节,必须同RX_ADDR_P1[39:8]相等;
#define RX_ADDR_P3 0x0D //数据通道3接收地址,最低字节可设置,高字节,必须同RX_ADDR_P1[39:8]相等;
#define RX_ADDR_P4 0x0E //数据通道4接收地址,最低字节可设置,高字节,必须同RX_ADDR_P1[39:8]相等;
#define RX_ADDR_P5 0x0F //数据通道5接收地址,最低字节可设置,高字节,必须同RX_ADDR_P1[39:8]相等;
#define TX_ADDR 0x10 //发送地址(低字节在前),ShockBurstTM模式下,RX_ADDR_P0与此地址相等
#define RX_PW_P0 0x11 //接收数据通道0有效数据宽度(1~32字节),设置为0则非法
#define RX_PW_P1 0x12 //接收数据通道1有效数据宽度(1~32字节),设置为0则非法
#define RX_PW_P2 0x13 //接收数据通道2有效数据宽度(1~32字节),设置为0则非法
#define RX_PW_P3 0x14 //接收数据通道3有效数据宽度(1~32字节),设置为0则非法
#define RX_PW_P4 0x15 //接收数据通道4有效数据宽度(1~32字节),设置为0则非法
#define RX_PW_P5 0x16 //接收数据通道5有效数据宽度(1~32字节),设置为0则非法
#define NRF_FIFO_STATUS 0x17 //FIFO状态寄存器;bit0,RX FIFO寄存器空标志;bit1,RX FIFO满标志;bit2,3,保留
//bit4,TX FIFO空标志;bit5,TX FIFO满标志;bit6,1,循环发送上一数据包.0,不循环;
3.定义数据发送和接收宽度
#define TX_ADR_WIDTH 5 //5字节的地址宽度
#define RX_ADR_WIDTH 5 //5字节的地址宽度
#define TX_PLOAD_WIDTH 32 //32字节的用户数据宽度
#define RX_PLOAD_WIDTH 32 //32字节的用户数据宽度
三、基本的用户自定义函数
这部分函数具体做什么的放后面讲
void NRF24L01_Init(void); //NRF24L01初始化
void NRF24L01_RX_Mode(void); //配置接收模式
void NRF24L01_TX_Mode(void); //配置发送模式
uint8_t NRF24L01_Write_Buf(uint8_t reg, uint8_t *pBuf, uint8_t,len); //写数据区
uint8_t NRF24L01_Read_Buf(uint8_t reg, uint8_t *pBuf, uint8_t len); //读数据区
uint8_t NRF24L01_Read_Reg(uint8_t reg); //读寄存器
uint8_t NRF24L01_Write_Reg(uint8_t reg, uint8_t value); //写寄存器
uint8_t NRF24L01_Check(void); //检查24L01是否存在
uint8_t NRF24L01_TxPacket(uint8_t *txbuf); //发送一个包的数据
uint8_t NRF24L01_RxPacket(uint8_t *rxbuf); //接收一个包的数据
void NRF_LowPower_Mode(void);
reg:寄存器地址
*pBuf:数据指针
len:数据长度
value:写入寄存器的值
*txbuf要发送的数据的指针
*rxbuf接收到的数据的指针
四、硬件部分
1.原理图
来自官方文档
引出了CE、CSN、SCK、MOSI、MISO、IRQ、VDD、GND
右边RFI/O接天线(天线部分要做净空)
2.模块引脚定义
总结
以上内容简述了SPI指令的种类及其初始化,寄存器及其地址,需要用户自定义的函数介绍,原理图和模块引脚图,下一篇再具体说说每个函数的功能,以及怎么让模块运行起来。
举报