单片机交流
登录
直播中
rosa
12年用户
1160经验值
私信
关注
[问答]
如何利用STC15单片机实现原理图的设计?
开启该帖子的消息推送
STC15
如何利用STC15
单片机
实现原理图的设计?
回帖
(1)
康大争
2021-10-20 11:41:11
原理图设计
一、设计文件链接
1、OrCAD16.6格式原理图设计文件 ->
https://yunpan.360.cn/surl_yxgkJyYeQ9j
2、pdf格式原理图设计文件 ->
https://yunpan.360.cn/surl_yxgvv34gxNu
二、系统框图
三、电源部分设计说明
1、电源部分主要由MP2451降压电路与LDO降压电路构成,为了实现低功耗,输入电压经过PMOS开关再给到MP2451,待机模式时,可以关闭PMOS开关,实现整机待机电流1.1uA的目标;
关于这部分知识点,可以阅读CSDN或微信公众号的相关文章。
2、STC系列单片机烧录程序时,要求冷启动,也就是说单片机需要断电再上电,所以,LDO输出的3.3V电压经过自锁开关再给到单片机,调试软件时,方便烧录程序;
3、USB-TTL转换芯片用USB_3.3V单独供电,与单片机电源分开,避免烧录程序断开单片机的电源时,驱动芯片也断电了,电脑端检测不到COM口;
4、如下图,DC插头与USB供电用肖特基二极管隔开,避免同时供电时,DC部分的电压(5至24V)损坏USB口,同时,USB接口放置了500mA的可恢复保险丝,进一步保护USB口。
四、单片机部分设计说明
1、为了方便调试程序,集成了USB-TTL驱动芯片,可以直接使用USB线进行烧录程序,同时,为了测试产品低功耗,可以通过针帽断开驱动芯片的电源。如下图:
2、采用外部晶体提供时钟,避免内部RC时钟不稳定,与WIFI模块通讯或RS-485接口通讯不稳定;
3、NTC温度采集电路增加MOS开关,待机模式时,关闭MOS,避免漏电;
4、IIC总线数据线与时钟线,加上拉电阻;
5、其它部分比较常规。
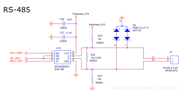
五、RS-485部分设计说明
1、电源输入端,放置10uF电容,发送模式时,提供瞬间能量;
2、信号端A上拉,信号端B下拉,空闲状态下,AB压差为高电平,RO口输出高电平,否则的话,AB电压不稳定,RO输出不稳定,而低电平是串口的起始位,将导致单片机串口的RXD口出现乱码;
3、如果环境比较恶劣,AB口需要更多的保护,此处增加了一个常规的485接口专用TVS管。
六、WIFI模块部分设计说明
1、设计主要参考WIFI模块的应用手册;
2、电源端放置100uF的铝电解电容,提供WIFI模块发射时的瞬时能量
七、数码管部分设计说明
1、设计主要参考TM1620的数据手册;
2、必须使用共阴数码管;
3、驱动芯片电源端放置100uF的铝电解电容,提供数码管动态显示的能量。
原理图设计
一、设计文件链接
1、OrCAD16.6格式原理图设计文件 ->
https://yunpan.360.cn/surl_yxgkJyYeQ9j
2、pdf格式原理图设计文件 ->
https://yunpan.360.cn/surl_yxgvv34gxNu
二、系统框图
三、电源部分设计说明
1、电源部分主要由MP2451降压电路与LDO降压电路构成,为了实现低功耗,输入电压经过PMOS开关再给到MP2451,待机模式时,可以关闭PMOS开关,实现整机待机电流1.1uA的目标;
关于这部分知识点,可以阅读CSDN或微信公众号的相关文章。
2、STC系列单片机烧录程序时,要求冷启动,也就是说单片机需要断电再上电,所以,LDO输出的3.3V电压经过自锁开关再给到单片机,调试软件时,方便烧录程序;
3、USB-TTL转换芯片用USB_3.3V单独供电,与单片机电源分开,避免烧录程序断开单片机的电源时,驱动芯片也断电了,电脑端检测不到COM口;
4、如下图,DC插头与USB供电用肖特基二极管隔开,避免同时供电时,DC部分的电压(5至24V)损坏USB口,同时,USB接口放置了500mA的可恢复保险丝,进一步保护USB口。
四、单片机部分设计说明
1、为了方便调试程序,集成了USB-TTL驱动芯片,可以直接使用USB线进行烧录程序,同时,为了测试产品低功耗,可以通过针帽断开驱动芯片的电源。如下图:
2、采用外部晶体提供时钟,避免内部RC时钟不稳定,与WIFI模块通讯或RS-485接口通讯不稳定;
3、NTC温度采集电路增加MOS开关,待机模式时,关闭MOS,避免漏电;
4、IIC总线数据线与时钟线,加上拉电阻;
5、其它部分比较常规。
五、RS-485部分设计说明
1、电源输入端,放置10uF电容,发送模式时,提供瞬间能量;
2、信号端A上拉,信号端B下拉,空闲状态下,AB压差为高电平,RO口输出高电平,否则的话,AB电压不稳定,RO输出不稳定,而低电平是串口的起始位,将导致单片机串口的RXD口出现乱码;
3、如果环境比较恶劣,AB口需要更多的保护,此处增加了一个常规的485接口专用TVS管。
六、WIFI模块部分设计说明
1、设计主要参考WIFI模块的应用手册;
2、电源端放置100uF的铝电解电容,提供WIFI模块发射时的瞬时能量
七、数码管部分设计说明
1、设计主要参考TM1620的数据手册;
2、必须使用共阴数码管;
3、驱动芯片电源端放置100uF的铝电解电容,提供数码管动态显示的能量。
举报
更多回帖
rotate(-90deg);
回复
相关问答
STC15
求飞天三号(FSST
15
)
STC15
单片机
开发板
原理图
2017-03-16
6728
STC15
单片机
视频分享!
2019-09-04
3195
请问
STC15
系列
单片机
可以采用库函数编程吗?
2021-10-11
2359
请问
stc15
单片机
怎么控制GPS模块采集信息
2019-05-05
1976
寻找proteus中的
stc15
系列
单片机
库
2016-10-16
25028
stc15
单片机
2019-11-08
2427
怎么使用
stc15
单片机
用lcd1602显示电流电压
2022-05-17
8500
求大神分享一个
STC15
单片机
实战项目
2021-09-29
934
STC15
单片机
的中断问题
2018-02-22
8275
基于EPM240T100和
STC15
单片机
设计联合小系统电路和PCB
2015-07-23
4173
发帖
登录/注册
20万+
工程师都在用,
免费
PCB检查工具
无需安装、支持浏览器和手机在线查看、实时共享
查看
点击登录
登录更多精彩功能!
首页
论坛版块
小组
免费开发板试用
ebook
直播
搜索
登录
×
20
完善资料,
赚取积分