嵌入式学习小组
登录
直播中
石双厚
7年用户
195经验值
私信
关注
米尔MYD-Y7Z010/007S开发板核心板电路及底板设计,看完就明白
开启该帖子的消息推送
开发板
核心板
米尔MYD-Y7Z010/007S
开发板
核心板
电路
及底板设计说明
回帖
(1)
徐慧
2021-4-12 17:18:23
核心板
电路
及底板设计说明
1
核心板电源
上图为开发板电源框图,通过Power good信号,按顺序级联,以1.0V->1.8V->1.5V->3.3V的顺序完成上电过程。3.3V最后上电,同时提供复位信号对系统进行复位动作,随后系统开始启动。
2引导模式选择
核心板默认QSPI启动模式,用户可通过跳线(BOOT_JP1/BOOT_JP2)选择SD卡启动或JTAG启动模式。
Name
[td]BOOT_JP1
[td]BOOT_JP2
[/tr]
SOM Pin
[td]C19
[td]C20
[/tr]
SoC
Pin
[td]PS_MIO4
[td]PS_MIO5
[/tr]
JTAG启动模式
[td]L
[td]L
[/tr]
QSPI启动模式
[td]L
[td]H
[/tr]
SD卡启动模式
[td]H
[td]H
[/tr]
3
DDR
核心板采用两片128Mx16的DDR3内存芯片,共512MB,最高可升级到1GB。DDR控制器接口PS BANK 502,为32bit数据
总线
。
4
存储
4
.
1 SPI Flash
核心板板载一片16MB QSPI Flash W25Q128FVEIG,可以用于引导SoC,初始化PS并配置PL部分。接口PS BANK500 MIO[1-6]。
4
.
2 eMMC
开发板板载4GB MICRON EMMC,接口PS_SDIO1,可用于系统文件或其他数据文件存储。可用作次级启动设备,与QSPI FLASH一起用于系统启动。接口PS BANK500 MIO[10-15]。
5
以太网
PS MAC0接口Ethernet PHY KSZ9031RN实现千兆网口。接口PS BANK501 MIO[16-27]。
6
USB
PS USB1控制器外接PHY USB3320可实现USB OTG。接口PS BANK MIO[28-39]。
7
看门狗
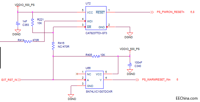
及复位相关配置
使用外部看门狗芯片CAT823TTDI-GT3,该芯片的喂狗引脚连接到了CPU的PS_MIO0引脚,WDI未短接时看门狗不工作,调试阶段可以通过跳线禁止看门狗工作。
核心板
电路
及底板设计说明
1
核心板电源
上图为开发板电源框图,通过Power good信号,按顺序级联,以1.0V->1.8V->1.5V->3.3V的顺序完成上电过程。3.3V最后上电,同时提供复位信号对系统进行复位动作,随后系统开始启动。
2引导模式选择
核心板默认QSPI启动模式,用户可通过跳线(BOOT_JP1/BOOT_JP2)选择SD卡启动或JTAG启动模式。
Name
[td]BOOT_JP1
[td]BOOT_JP2
[/tr]
SOM Pin
[td]C19
[td]C20
[/tr]
SoC
Pin
[td]PS_MIO4
[td]PS_MIO5
[/tr]
JTAG启动模式
[td]L
[td]L
[/tr]
QSPI启动模式
[td]L
[td]H
[/tr]
SD卡启动模式
[td]H
[td]H
[/tr]
3
DDR
核心板采用两片128Mx16的DDR3内存芯片,共512MB,最高可升级到1GB。DDR控制器接口PS BANK 502,为32bit数据
总线
。
4
存储
4
.
1 SPI Flash
核心板板载一片16MB QSPI Flash W25Q128FVEIG,可以用于引导SoC,初始化PS并配置PL部分。接口PS BANK500 MIO[1-6]。
4
.
2 eMMC
开发板板载4GB MICRON EMMC,接口PS_SDIO1,可用于系统文件或其他数据文件存储。可用作次级启动设备,与QSPI FLASH一起用于系统启动。接口PS BANK500 MIO[10-15]。
5
以太网
PS MAC0接口Ethernet PHY KSZ9031RN实现千兆网口。接口PS BANK501 MIO[16-27]。
6
USB
PS USB1控制器外接PHY USB3320可实现USB OTG。接口PS BANK MIO[28-39]。
7
看门狗
及复位相关配置
使用外部看门狗芯片CAT823TTDI-GT3,该芯片的喂狗引脚连接到了CPU的PS_MIO0引脚,WDI未短接时看门狗不工作,调试阶段可以通过跳线禁止看门狗工作。
举报
更多回帖
rotate(-90deg);
回复
相关问答
开发板
核心板
请问有Xilinx
核心板
MYC-
Y7Z010
的资料信息吗?
2019-04-27
2353
米尔
科技推AM335X邮票孔、金手指
核心板
,加插针式成全方案
2014-12-08
4163
米尔
i.MX6UL
开发板
Linux操作系统的应用
开发
介绍
2021-02-02
1474
自制2440
底板
插上
核心板
之后无法启动
2017-12-25
2136
iMX6UL
开发板
核心板
能否单独使用?
2022-01-11
1202
请问如何正确使用OK_MX6X_C四核
核心板
?
2022-11-29
273
开发板
STM32MP1怎么样
2020-12-29
1200
米尔
-全志T527
开发板
评测试用SDK 太大了
2024-02-27
0
核心板
硬件
电路
设计
2021-02-01
2938
如何更新
米尔
i.MX6UL
开发板
Linux操作系统?
2021-04-02
1368
发帖
登录/注册
20万+
工程师都在用,
免费
PCB检查工具
无需安装、支持浏览器和手机在线查看、实时共享
查看
点击登录
登录更多精彩功能!
首页
论坛版块
小组
免费开发板试用
ebook
直播
搜索
登录
×
20
完善资料,
赚取积分