单片机学习小组
登录
直播中
李劲草
7年用户
161经验值
私信
关注
52单片机晶振一直显示异常是怎么回事?
开启该帖子的消息推送
晶振
电容
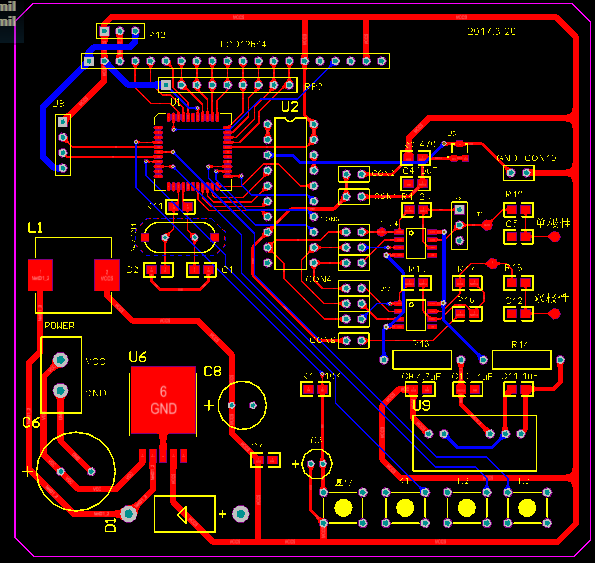
各位大佬,小弟最近画了一块52
电路
板。电路焊接完毕后程序无法烧录,给方面检测之后发现是晶振没有起振。换了晶振和电容还是不行。于是小弟又焊了第二块板子,从最小系统电路开始。每次加一个电路就进行程序烧写,都成功。最后一直到全部器件焊完,都没有问题。但是下了几次之后,又下不进去了,十分头疼。今天一早又尝试了一下,下进去了,再下载一次时就一直失败。下面是小弟的原理图和
PCB
布线图,为了方便查看,我将PCB敷铜都去除了,还望大佬们指点指点
回帖
(16)
tijing忽忽
2019-8-12 05:00:32
问题已解决,是单片机坏了,今天换了一个,能下载了。一次买了俩,两个全坏的。我也是醉了。谢谢各位的帮助
问题已解决,是单片机坏了,今天换了一个,能下载了。一次买了俩,两个全坏的。我也是醉了。谢谢各位的帮助
举报
陈建华
2019-8-12 05:44:33
会不会是焊接的问题
会不会是焊接的问题
举报
王桂珍
2019-8-12 05:57:00
器件都换过了一遍,还是一样的问题。让我不解的是,时好时坏。单片机供电正常,复位电路看起来也没啥问题,外围电路对晶振会有影响吗。
器件都换过了一遍,还是一样的问题。让我不解的是,时好时坏。单片机供电正常,复位电路看起来也没啥问题,外围电路对晶振会有影响吗。
举报
李荞
2019-8-12 06:30:21
STC(烧特惨)好久没玩了
STC(烧特惨)好久没玩了
举报
更多回帖
rotate(-90deg);
回复
相关问答
晶振
电容
请问MSP430内的内部
晶
振
该如何设置?
2019-04-04
3518
STC15L2K60S2
单片机
用485控制怎么
一直
检测不到目标
单片机
?
2019-05-04
1905
有关51
单片机
晶
振
的常见问题有哪些 ?
2021-09-23
1993
51
单片机
接外部
晶
振
,是否要用指令来选择内外
晶
振
?
2017-04-01
13890
为什么51
单片机
爱用11.0592MHZ
晶
振
?
2021-04-19
4525
请问各位大佬
单片机
下载程序的时候,
一直
显示
正在检测
单片机
是为什么呀?
2020-03-24
9977
stc
52
单片机
晶
振
不起
振
是为什么?
2023-09-26
203
单片机
晶
振
不起
振
原因分析
2021-03-03
2308
用Proteus仿真AVR外部
晶
振
怎么不起
振
??
2013-03-28
12436
如何计算所选电容的大小。如何计算
晶
振
的大小
2013-09-02
2225
发帖
登录/注册
20万+
工程师都在用,
免费
PCB检查工具
无需安装、支持浏览器和手机在线查看、实时共享
查看
点击登录
登录更多精彩功能!
首页
论坛版块
小组
免费开发板试用
ebook
直播
搜索
登录
×
20
完善资料,
赚取积分