引言
LT8645S 和 LT8646S 是65 V同步降压型单片式稳压器,支持8 A输出。它们的Silent Switcher® 2架构可实现优异的EMI性能,这与电 路板布局无关。LT8646S具有RC外部补偿功能电路,以优化瞬态响应。
宽输入范围和高输出电流单片式解决方案
当设计用于48 V总线系统的降压型转换器时,电源设计师倾向于选择控制器解决方案(外部MOSFET),而非尺寸小得多的单片式稳压器(内部MOSFET),这是因为,能够处理如此高输入电压的单片式稳压器寥寥无几,其中大多数的输出电流被限制在5 A以下。LT8645S/LT8646S单片式稳压器破除了这一陈规。
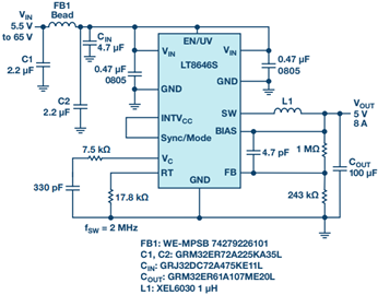
LT8645S/LT8646S的65 V输入、高电流单片式Silent Switcher 2降压型稳压器接受3.4 V至65 V的宽输入电压范围,并支持高达8 A的输出电流。图1示出了一款采用LT8645S的完整12 V输出(在8 A)解决方案。LT8645S运用内部补偿,因而可减少外部组件数目并简化设计。旁路电容器的集成进一步缩减了总体解决方案尺寸。如图2所示,该解决方案的效率达到97%。

图1. 采用LT8645S(在400 kHz)的12 V、8 A应用电路。

图2. LT8645S 12 V/8 A输出效率(图1所示设计)。
快速瞬态响应和超低EMI
针对特定的应用,只需采用两个外部组件(VC引脚上的一个电阻器和一个电容器)以优化LT8646S的瞬态响应。图3示出了5 V/8 A输出LT8646S解决方案,图4则显示了采用优化补偿所实现的负载瞬态响应。

图3. 超低EMI LT8646S 5 V、8 A降压型转换器(扩展频谱模式被启用)。

图4. LT8646S 12 V至5 V、2 A负载阶跃瞬态响应(图3所示设计,fSW = 2 MHz)。
在该解决方案中,开关频率被设定在2 MHz,因而允许使用一个小的1 μH电感器。另外,LT8645S/LT8646S还可在过载或短路情况下安全地承受电感器饱和,这得益于高速峰值电流模式架构。因此,不必为了应对过流瞬变而使用过大的电感器,除非必需防止出现持续时间很长的过载或短路。
LT8645S/LT8646S均采用一种Silent Switcher 2架构,此架构结合了分离的热环路和集成化旁路电容器。因此,EMI性能对电路板布局是不敏感的,从而在那些要求超低EMI的设计中解除了工程师的这一设计担忧。图5给出了采用图3所示解决方案时的CISPR 25辐射EMI测试结果。利用铁氧体磁珠和电容滤波器,电路能够满足严格的CISPR 25 Class 5限制。

图5. 图3所示设计的LT8646S CISPR 25辐射发射测试结果(14 V输入至5 V/4 A输出,fSW = 2 MHz)。
小的最短导通时间和高降压比
LT8645S和LT8646S具有仅40 ns的最短导通时间,因而使其能支持高降压比,甚至在2 MHz的高开关频率条件下也不例外。例如,在2 MHz频率下将48 V转换至5 V需要52 ns的导通时间,这是采用大多数转换器都做不到的。该降压比通常将要求工程师选择一款两级转换器(具有一个中间电压),但是,LT8645S和LT8646S单片式稳压器则皆能单独完成此转换,从而降低了电源尺寸和复杂性。
图6示出了一款用于达30 V之输入的1.8 V/8 A输出解决方案,其采用了工作在1 MHz开关频率的LT8645S。如果跳过某些开关周期是可以接受的,那么输入可升高至65 V的绝对最大额定值。当输出低于3.1 V时,LT8645S的BIAS引脚可连接至一个高于3.1 V(即3.3 V或5 V)的外部电源,以改善效率。

图6. 穿越65 V输入瞬变过程运行的LT8645S 1 MHz 1.8 V/8 A应用电路。
结论
LT8645S和LT8646S 8 A同步超低EMI单片式开关稳压器可提供小型6 mm × 4 mm LQFN封装。其获专利的Silent Switcher 2架构可实现相当低的EMI辐射、高效率和紧凑的解决方案占板面积。输入可以高达65 V。40 ns的最短导通时间提供高降压比,实现了直接低电压输出,不需要两级转换。
作者

Ying Cheng
Ying Cheng是ADI公司工业和多市场业务团队的一名应用工程师,工作地点位于美国加利福尼亚州圣克拉拉。她于2010年加入ADI公司,目前她为非隔离式单芯片降压转换器提供应用支持。Ying Cheng在电源管理领域的关注点包括面向汽车、电信、医疗和工业应用的高效率、高功率密度和低EMI的高性能电源转换器和稳压器。她获得了上海交通大学的电机工程学士学位和硕士学位,以及密苏里科技大学(原密苏里大学罗拉分校)的电气工程博士学位。
审核编辑 黄昊宇
全部0条评论
快来发表一下你的评论吧 !